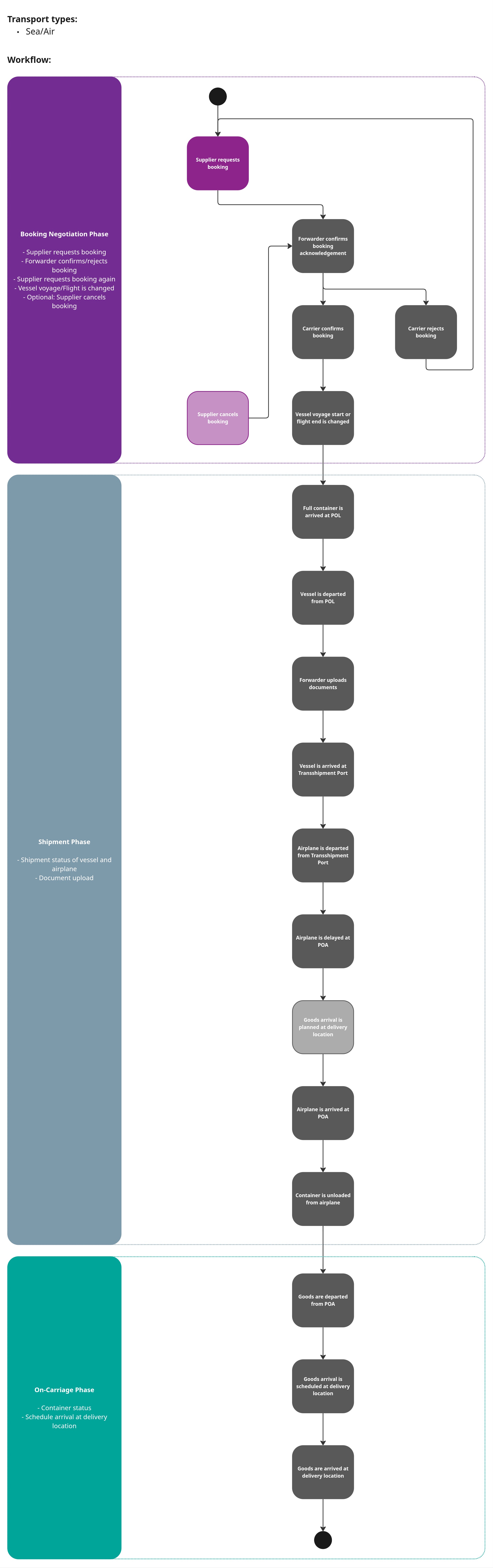
Workflow Overview

The workflow diagram below illustrates the complete integration flow from start to finish. Each step shows the data exchange between systems.

Workflow Diagram

Workflow Diagram