Workflow Overview
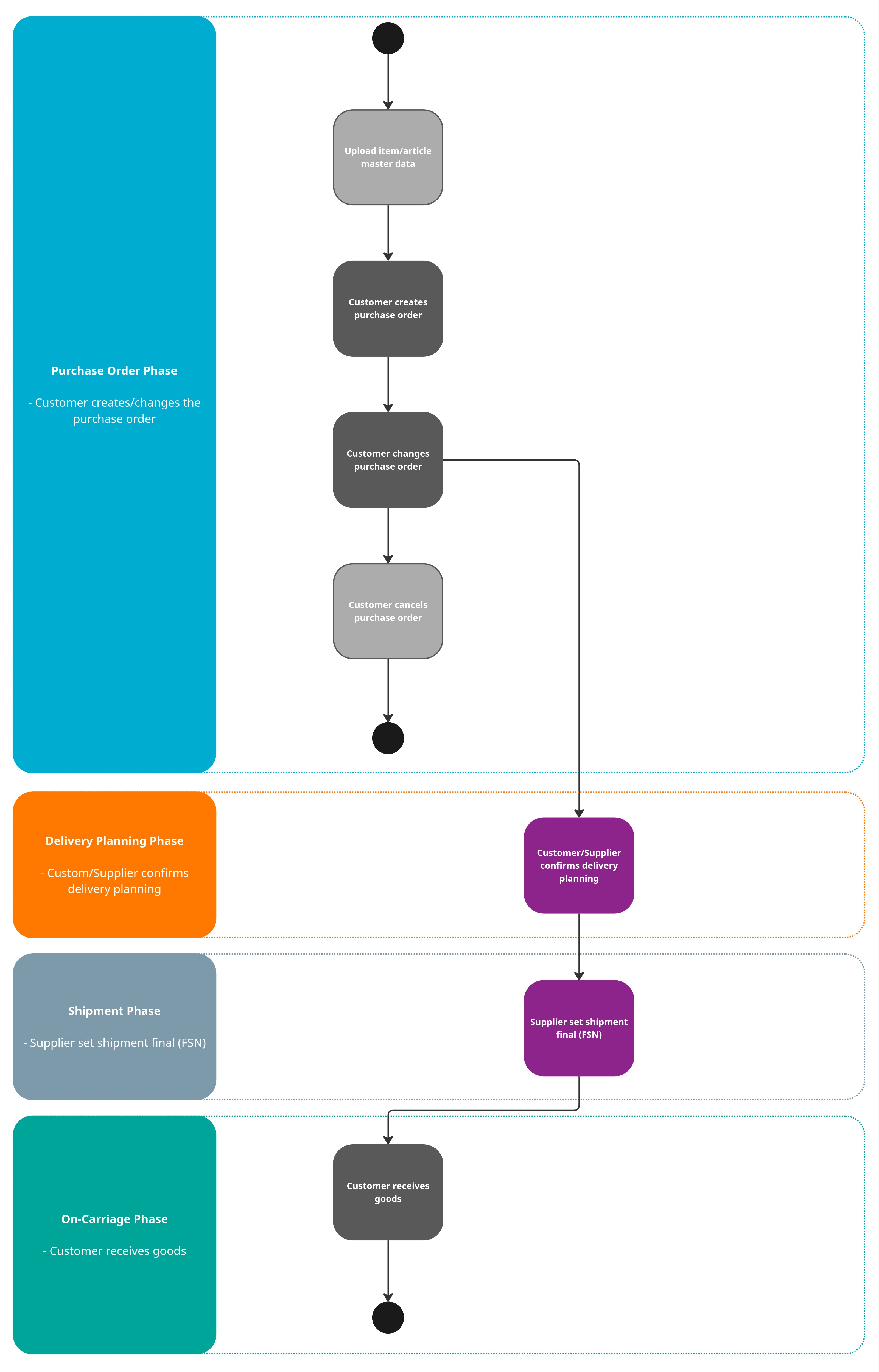
The workflow diagram below illustrates the complete integration flow from start to finish. Each step shows the data exchange between systems.
The workflow diagram below illustrates the complete integration flow from start to finish. Each step shows the data exchange between systems.
